收藏猪易商城
您好!欢迎光临本店!
[登录注册]
我的订单
猪易商城微信公众号
免费咨询:
13381196289
0
去购物车结算
购物车中还没有商品,赶紧选购吧!
全部商品分类
饲料
母猪料
妊娠母猪料
哺乳母猪料
后备母猪料
教槽料
自配教槽料
教槽料
保育料
仔猪料
中猪料
大猪料
公猪料
饲料原料
猪奶粉
功能性饲料
免疫增强型
兽药
抗菌消炎
抗菌消炎套餐
头孢菌素类
阿莫西林
林可霉素
四环素类
磺胺类
氨基糖苷类
青霉素类
圆环病类
中兽药
扶正解毒散
清瘟败毒散
麻杏石甘散
催情散
黄芪多糖
荆防败毒散
板青颗粒
补中益气散
益母生化散
白头翁散
银翘散
清肺止咳散
小柴胡散
肥猪散
抗病毒套餐
其他类
中药提取物
呼吸道类
呼吸道套餐
蓝耳病套餐
氟苯尼考
多西环素
替米考星
恩诺沙星
泰妙菌素
泰乐菌素
泰万菌素
其他类
消化道类
止痢套餐
健胃类
止泻类
母猪保健类
产前产后套餐
产后炎症
母猪日常保健
乳房炎
催奶
驱虫类
血虫套餐
体内外寄生虫
驱蚊蝇
抗血液原虫类
营养保健类
防暑降温套餐
维生素
补铁药
解热镇痛
消毒药
激素类
检测卡
非瘟快速检测卡
食品安全检测卡
其它类别
添加剂
脱霉类
脱霉剂
防霉剂
霉菌毒素分解剂
催肥促生长类
治疗僵猪
促进消化
改善食欲
后期催肥
酸制剂
促生长
环境改良
免疫增强
改善奶水
柠檬酸
免疫增强
维生素类
改善奶水
微生态类
抗菌肽
提高繁殖性能
多糖类
甜味诱食剂
微量元素
氨基酸类
中药提取物
酶制剂
植物提取物
其他类
环境改良剂
防暑降温
补铁补血
环保类
猪场设备
温控环控
保温设备
四害清理
猪场降温
注射工具
塑钢注射器
金属注射器
连续注射器
针头系列
防非装备
清洗消毒设备
防护用品
人工授精
精液采集
精液稀释
精液分析
精液储存
人工授精
猪栏配件
定位栏
采食料槽
饮水系列
产床
漏粪板系列
保育栏
育肥大栏
料塔
喂料车
管理辅助
耳标及耳标钳系列
辅助工具
标注笔系列
检测仪器
妊娠检测仪
背膘检测仪
排卵测定仪
其他仪器设备
养猪大棚
畜牧软件
种猪精液
纯繁猪精
扩繁猪精
反刍兽药
反刍饲料
反刍添加剂
人用商品
保健品
首页
每日特价
品牌推荐
家庭猪场常备
买家社区
积分商城
自配教槽料
当前位置:
首页
>
猪易商城快讯
>
【通知】猪易商城饲料厂家春节停运通知
文章分类
网站公告
猪易商城会员积分制
猪易商城快讯
百问百答
商城自测版块
浏览历史
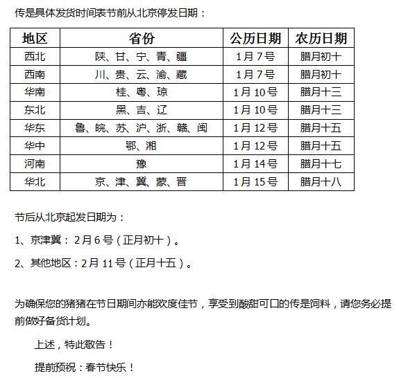
【通知】猪易商城饲料厂家春节停运通知
北京日普乐农牧科技有限公司 / 2017-01-03
下一篇:
【通知】猪易商城厂家春节停运通知
上一篇:
【新闻】11月份饲料原料上涨榜
暂时还没有任何用户评论
总计 0 个记录,共 1 页。
第一页
上一页
下一页
最末页
13381196289
8:30-22:00
×
微信账号登录
微信扫一扫绑定/登录