第一章 概述
第1条:为促进开放、透明、分享、责任的新畜牧电商平台发展,保障猪易用户合法权益,维护猪易正常经营秩序,根据《猪易商城平台服务协议》制定本规则。
第2条:猪易商城规则,是对猪易商城用户增加基本义务或限制基本权利的条款。
第3条:违规行为的认定与处理,应基于猪易商城认定的事实并严格依规执行。猪易商城用户在适用规则上一律平等。
第4条:用户应遵守国家法律、行政法规、部门规章及相关规范性文件的规定。对任何涉嫌违反国家法律、行政法规、部门规章及相关规范性文件的规定的行为,本规则已有规定的,适用本规则;本规则尚无规定的,猪易商城有权酌情处理。但猪易对用户的处理不免除其应尽的法律义务及应承担的法律责任。
第二章 定义
第5条:猪易商城是指域名zhue.cn,猪易通APP商城。
第6条:用户,指具有完全民事行为能力的猪易各项服务的使用者。
第7条:买家,指在猪易商城上浏览或购买商品的用户。
第8条:卖家,指在猪易商城上发布商品的商家。
第三章 交易
第一节 注册
第9条 :会员应当严格遵循猪易商城系统设置的注册流程完成注册。
(1)会员在选择其猪易商城会员名应遵守国家法律法规,不得包含违法、涉嫌侵犯他人权利、有违公序良俗等相关信息。
(2)会员名注册后无法自行修改。
(3)猪易商城有权回收同时符合以下条件的不活跃账户:
①:连续六个月未登录猪易商城或猪易通APP;
②:不存在未到期的有效业务,有效业务包括但不限于红包、猪易商城积分、返利等虚拟资产及其他订购类增值服务等。
第二节 经营
第10条: 卖家须符合以下条件,方可按照猪易系统设置的流程创建店铺或变更店铺经营主体:
(1)根据招商制度,提交相关申请材料和资质经猪易商城运营部初审,猪易平台部最终审核。
(2)经过猪易排查,该企业无不良信用、无安全责任事件、无违法经营历史。
第11条: 已创建的店铺若连续12个月出售中的商品未达到销量数据(饲料类50万元、兽药添加剂类10万元、器械及其他5万元),同时累计投诉率超过5%的店铺(投诉率=被投诉订单数/总订单数,投诉记录以平台售后记录为准),猪易商城有权终止合作。
第12条: “商品如实描述”及对其所售商品质量承担保证责任是卖家的基本义务。“商品如实描述”是指卖家在商品描述页面、店铺页面、猪易商城买家电话咨询等所有猪易商城提供的渠道中,应当对商品的基本属性、成分、缺陷等必须说明的信息进行真实、完整的描述。
卖家应保证其出售的商品在合理期限内可以正常使用(销售发货产品均为剩余有效期不能低于实际保质期的五分之三时间),包括商品不存在危及人身财产安全的不合理危险、具备商品应当具备的使用性能、符合商品或其包装上注明采用的标准等。
根据《中华人民共和国消费者权益保障法》第二章第八条,买家享有知悉其购买、使用的商品或者接受的服务的真实情况的权利。买家有权根据商品或者服务的不同情况,要求经营者提供商品的价格、产地、生产者、用途、性能、规格、等级、主要成份、生产日期、有效期限、检验合格证明、使用方法说明书、售后服务,或者服务的内容、规格、费用等有关情况。
产品特殊要求
1. 有特殊使用条件的产品均要标注清楚使用方法以及禁忌配伍等。
2. 所有店铺对适口性差的、不适合猪用的兽药,例如不包被的恩诺、替米考星、泰妙等药品需要在商品页面主标题、副标题等显著位置标注“不建议猪用”“建议饮水
使用”等提示字样
3. 1)地塞米松(胚胎畸形和流产);
2)氯前列烯醇(早产或流产);
3)氟苯尼考(胚胎死亡)
4)替米考星(易流产);
5)链霉素(对胎儿毒性大,易导致弱仔,禁用);
6)磺胺嘧啶、磺胺间甲氧嘧啶(胎儿畸形)
7)缩宫素、垂体后叶素(流产或早产);
8)泻药(大黄,芒硝,巴豆-流产或者早产);
9)利尿药(呋塞米,母猪怀孕后45天以内禁用)
10)某些中药(当归、红花、樟脑、雄黄-流产或者早产)。
等不适合孕畜用的兽药,需标注“不建议孕畜使用”。
如因标注不清楚引起的售后,平台一律判定商家责任,全额赔偿客户猪只、饲料、检测费用等相关损失。
第三节 评价
第13条: 猪易商城评价目前只有“交易评价”内容。为确保评价内容能为买家购物决策提供可靠的依据,反映商品或服务的真实情况,买卖双方通过猪易网评价工具发布评价的,其评价应当与交易的商品或服务具有关联性,且合法、客观、真实,买卖双方不得利用猪易网评价工具侵害相关方合法权益。
第14条: 为了确保评价体系的公正性、客观性和真实性,猪易将基于有限的技术手段,对以下不当使用评价工具发布与评价原则不符的行为作出处理,包括但不限于屏蔽评论内容、评分不累计、限制评价等处理措施。
(一)发布违禁信息、虚假交易、滥发信息、发布交互风险信息等违规行为所涉及的交易;
(二)买家、同行竞争者等会员被发现以给予中评、差评、负面评论内容等方式谋取额外财物或其它不当利益的恶意行为所对应的交易;
(三)包含辱骂、泄露信息、污言秽语、广告信息、无实际意义信息、色情低俗内容或其他有违公序良俗的评论内容的交易;
(四)猪易网排查到的其他异常的交易。
除前述违规处理外,猪易网视情形对违规会员可采取屏蔽评论内容、评分不累计、限制违规/异常交易的评价工具使用、限制买家行为等措施。
恶意评价是指:在商城购买物品后,对卖家的一种无根据的、恶意的评价,以此达到影响卖家诚信度来降低竞争。这也是不公平竞争的一种。或者是买家对卖家主人的恶
意报复。总而言之,恶意差评都是为了满足部分人的不正心态、动机而存在的。
【平台评判依据】
①根据买家的历史购买记录和评价记录,好评率低于80%隐藏该评价。
②卖家与买家协商,买家本人同意隐藏该评价,平台核实后执行。
③卖家举证,证明买家主观想差评而不是基于产品本身和卖家服务的,经平台核实隐藏该评价。
注:因 《新电商法》自2019年1月1日起生效,法规中明确规定平台不得删除评价,所以平台针对原投诉成立删除的评价处置方式进行变更,将评价改为隐藏处理,建议
卖家和买家友好协商,并及时对该评价进行解释让更多的买家了解您的商品和服务。
如卖家遇到恶意差评可在对应商品评价申诉。
第四章 市场管理
第15条:凡是被药检所公开出现质量问题的生产企业或经营企业旗下同种成分的产品,一经查证,在猪易商城停售一年。
第16条: 卖家应积极提升自身经营状况,为猪易商城买家提供高品质的商品及优质的服务。对于符合商品品质好、服务质量高等情形的卖家,猪易商城会适当给予鼓励或扶持的措施。
第17条: 卖家须按照猪易审核要求,提供企业真实有效的信息。
(1) 卖家须按照猪易商城《供应商管理制度》要求,提供企业真实有效的资质,提供的资质包括但不限于:经营资质、行业生产资质、检验报告;对于信息不全、无效或虚假的,将无法通过审核。
(2) 为保障卖家经营信息的持续真实有效,维护买家权益,对已经通过资质审核的卖家,猪易将视情况通过定期或不定期复核的方式,验证资质信息的真实有效性。如在复核过程中发现卖家提供的信息不全、无效或虚假的,猪易将依据情形严重程度,采取限制发布商品、下架商品、店铺屏蔽等临时性的市场监管措施。
第18条:卖家应妥善管理其所发布的商品信息。对近90天内未更新(页面详情、活动信息、产品SKU、价格等相关信息)、浏览低且未成交的商品,猪易商城将定期进行商品下架。
第19条:经新闻媒体曝光、国家质监部门等行政管理部门通报,系质量不合格的线下某一品牌、品类、批次的商品,或与猪易平台抽检不合格商品相同的商品,或其他要求协查的商品及店铺, 猪易将依照其情形严重程度,采取限制发布商品、下架商品、删除商品、冻结货款、全网公告、店铺屏蔽等处理措施对其进行临时性的市场管控,直至终止合作。
第20条:为保障买家的消费权益,猪易商城有权基于资金安全风险、商品合规风险等评估,对资金安全风险、商品合规风险较高的订单或其他需要进行交易资金保障的订单采取交易账期延长或冻结账户等强制措施。
第21条:批准文号过期后,在有效期內生产的产品(生产保质期内)可以在一年内销售清理库存,若批准文号过期满一年未更新,平台将给予产品下架停售处理。
第22条:严禁卖家冒充猪易商城平台客服官方的名义联系买家销售产品,一经核实,店铺关店清退处理。
包括但不限于以下情况:
通过电话/微信/短信等形式冒充猪易商城官方工作人员联系买家销售产品。
(联系店铺买家应说明自己是猪易商城 XXX 店铺的工作人员)
第23条:不当获取使用信息:是指通过租借/共享账号、协助第三方扫描系统等方式获取平台商业信息/他人信息,或未经允许发布、传递、出售平台商业信息/他人信息,影响猪易网的正常运营秩序、效率或致使平台商业信息/他人信息存在泄露风险的行为。情节严重者,猪易商城有权终止合作.
第五章 通用违规行为及违规处理
第24条:退款服务条款
猪易商城承诺符合以下情况,自买家签收商品次日起7日内可以退货,买家可在线提交返修申请办理退换货事宜。具体退换货标准如下:
本售后总则不适用秒杀商品、部分有标记说明的特殊商品;
退货时请保持主商品完好,附件齐全,并将商品的赠品一并返回;
在商品退货时,需扣除购买该商品时通过评价或晒单所获得的积分及相应优惠,如账户积分已使用,则从商品退款金额中相应扣除;有赠品的主商品发生退货时,需将赠品一并提交退货返回,如赠品未退回,则主商品无法全额退款。
第25条:商品保价条款
(1)规则说明:猪易商城的商品价格随市场价格的波动每日都会有价格变化,下单后订单中某种商品很可能出现降价行为,猪易商城出于买家利益考虑,特针对商城在售商品推出价格保护服务。
(2)保价有效期限: 以订单付款日期后的6个自然日为准(不含付款日)享受保价,卖家应返还买家商品差价或补发等价商品。
(3)不享受价保说明:
①:非猪易商城网站购买的商品不支持价保;
②:无效订单不支持价保,如已申请取消或已删除的订单,不再支持价保;
③:售后返新订单、积分商城订单、团购订单不支持价保;
④:无货、参与秒杀、限购的商品、直播价、新人专享、每日特价等,不支持价保;
⑤:延迟发货产品,超过价保周期或商品价格未发生变化的不支持价保;
⑥:其他网页有特殊说明的商品不支持价保;
⑦:购买前无赠品,购买后有赠品,商品本身未降价,不支持价保,含赠品商品申请价保时需扣除赠品金额。
⑧:参与特殊大型营销活动(618、双11、双12等)的商品,不在保价范围之内。
购买价:
(1)购买价以您实际支付的金额为准(即不含优惠券、运费、任性付优惠、购买返券),但使用礼品卡结账或本政策返还的无敌券结账的,视为您的实际支付金额。
(2)支持单个商品的价保,不支持订单维度的价保。在一个订单中购买了多件商品,从而享受了订单维度优惠的,仅支持订单中单个商品的价保。单个商品的“购买价”
依据是订单参与活动后平摊到单个商品实际支付价格。
对比价:
(1)以页面公示价格为准。
(2)“对比价”如是以下活动价格,则享受价保:正价、满减后价格、使用商品详情页可领取优惠券后的实际价格(其他活动优惠后的价格不参与价保);
(3)申请价保时商品参加赠品活动,赠品金额不从对比价中扣减。
(4)购买时参加赠品活动的,比价时需有同一赠品活动。
(5)买家购买的对比商品在一定期限内有购买数量限制,买家申请价保时还在购买数量限制期限内的,该商品不参与价保。
第26条:物流发货条款
猪易商城为了保障买家良好购物体验,承诺快递48小时发货,国家法定节假日除外(周六周日为休息日,不属于法定节假日范围)。快递发货时间以快递揽件信息为准,对于超出承诺发货时间的卖家我们制定了相应处罚措施。预售产品,按页面标注承诺时间发出。如遇特殊原因,需页面标注并电话告知买家。未按照约定时间发货的将按照订单金额5%补偿,最低5元,最高100元。

【注】:卖家提前通知或电话告知买家前提下不算卖家违法发货时效条款。
第27条:物流售后条款

【注】:关于上述“超时配送”的时效要求,除不可抗力因素及电商双11,双12物流高峰期的特殊情况。
第28条:品类纠纷管理条款

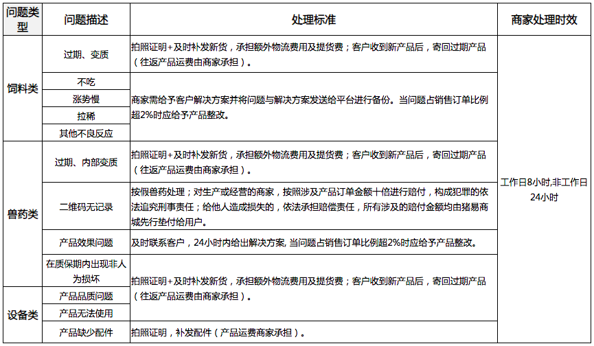
第29条:因产品质量问题退换货,具体退换货标准如下:

第30条:假冒伪劣产品管理条款
兽药:兽药标签是否注明“兽用”字样、二维码不可追踪、包装封口是否完整且外包装是否存在二次包装行为、检查是否具有使用期限和生产批号、直观检查兽药,看是否有异常(水剂看是否变色、沉淀、结晶、浑浊、发霉等;粉剂看是否吸湿、发霉、变色等;片剂看是否受潮、变色、变形、发霉等;粉针剂看是否变色、潮解、结块、发霉等;酊剂、乳剂看是否分层、沉淀、异味等。)
(1) 定义:非法冒充产品,产品所含成份的种类、名称与国家标准、专业标准不符合的;未取得相关批准文号的;农业部明文规定禁止使用的产品。
例:兽药假冒伪劣产品管理条款
A:有下列情形之一的,按照假兽药处理:
①:国务院兽医行政管理部门规定禁止使用的;
②:依照本条例规定应当经审查批准而未经审查批准即生产、进口的,或者依照本条例规定应当经抽查检验、审查核对而未经抽查检验、审查核对即销售、进口的;
③:变质的;
④:被污染的;
⑤:所标明的适应症或者功能主治超出规定范围的。
B:有下列情形之一的,为劣兽药:
①:成分含量不符合兽药国家标准或者不标明有效成分的;
②:不标明或者更改有效期或者超过有效期的;
③:不标明或者更改产品批号的;
④:其他不符合兽药国家标准,但不属于假兽药的。
(2)商品被买家投诉反馈,经平台判定为假冒伪劣产品或疑似假冒伪劣产品,平台有权将涉及产品链接下架处理,判定为假冒伪劣产品的生产或经营的卖家,应当按照涉及产品订单金额三倍对买家进行赔付,构成犯罪的依法追究刑事责任;给他人造成损失的,依法承担赔偿责任,所有涉及的赔付金额均由猪易商城先行垫付给买家。同时根据《中国兽药典》和《兽药管理条例》《饲料和饲料添加剂管理条例》进行平台检测和卖家自检,双方检测均合格之后方可上架。
饲料:
有无产品质量合格证、看有无饲料标签。(饲料标签在包装袋的封口处)、看保质期(保质期是饲料标签注明的内容之一)、看原料色泽(看色泽是否一致均匀,颗粒度
是否均匀,是否有结块、发霉现象)。
设备:
对于设备产品,产品包装里必须含有产品检验合格证、使用说明等相关XX,平台或者买家有权要求卖家提供相关的检测证明等相关有效资质,无法提供,认定为假冒伪
劣产品在判定。
第31条:在售产品售后服务条款
(1)“商品如实描述”及对其所售商品质量承担保证责任是卖家的基本义务。
(2)“商品如实描述”是指卖家在商品描述页面、店铺页面、猪易买家电话咨询等所有猪易提供的渠道中,应当对商品的基本属性、成分、缺陷等必须说明的信息进行真实、完整的描述。
(3)售后标准:经售后客服鉴定符合上述条款“(1)”,甲方无意上述问题给买家使用造成影响须及时给买家退货(剩余的)并承担返回运费,并按照订单金额全款退款。如经猪易认定甲方涉嫌虚假宣传销售伪劣产品将认定为假货,按照假一罚十标准进行处罚。
(4)卖家应保证其出售的商品在合理期限内可以正常使用(饲料:预混料、浓缩料、教槽料、全价料、鱼粉等 低于15天不允许销售 ;兽药:低于60天不允许销售 ;添加剂:低于60天不允许销售 ;疫苗:低于60天不允许销售 ),包括商品不存在危及人身财产安全的不合理危险、具备商品应当具备的使用性能、符合商品或其包装上注明采用的标准等。
(5)售后标准:经售后客服鉴定符合上述条款“(2)”给买家使用造成影响,需给买家退货(剩余的)并承担返回运费,并按照订单金额全款退款。
(6)在售商品作为售后补偿给予买家时,所产生的售后问题按照正常销售产品同等对待处理,同时为了保障买家体验度不断提升,补偿商品必须单独派送(不可与买家下次订购订单一同配送)。
(7)关于商品保修,自收到货日起计算,在保修内产品需要买家承担运费寄送到卖家指定工厂,产品返还运费由卖家承担。过保修期产品的维修需要买家承担往返运费+维修费。
第六章 保障范围说明
第32条:消费者保障服务是指卖家签署了猪易商城买家保障服务协议,承诺为买家提供交易保障服务。买家在猪易商城进行担保交易服务购买商品时,如果遇到收到货物存在质量问题或者网上描述不符或者付款后未收到货物的情况,如果卖家未履行承诺,买家可以根据本页面及猪易商城规则规定发起维权,经判定维权成功的,猪易商城将扣划卖家保证金或本期账款进行违约赔付,以保障买家权益。
第33条:猪易商城商品交易产生的纠纷,猪易商城有权介入处理。保障期限:自买家付款之时起至交易成功后三十(30)天内,买家可享受的保障权益提出消费者保障赔付的条件
(1) 买家发起的赔付申请的相关商品与收到的商品为同一件;
(2) 买家已要求卖家提供退货服务而被卖家拒绝,或无法联系到该卖家,或卖家中断其经营、服务;
(3) 买家的赔付申请在形式上符合相关法律法规的规定;
(4) 赔付申请金额仅以买家实际支付的商品价款加邮费(含维权商品回邮邮费)为限;
(5) 买家确认表面一致后,不得就表面一致的问题提出“消费者保障服务”赔付申请,但收货人能够提供有效相反证据的除外;
第34条:如若在发现猪易平台卖家实际销售产品与平台描述不符,一经核实猪易将有权追究其虚假宣传责任,为了保障猪易平台以及平台买家的权益可以参照“假一赔三”最高标准(视具体情况及情节而定)对已经销售产品按标准处罚扣除其等金额违约金给予猪易平台。
【注】:违约金用途,用于虚假宣传推广对于猪易买家的赔付及其相关平台宣传推广费用。
第35条:七天无理由退换货:依照《中华人民共和国消费者权益保障法》第二十五条的规定,买家有权自收到商品之日起七日内退货,且无需说明理由,根据商品性质并经买家在购买时确认(务必通知到位)不宜退货的商品,不适用无理由退货。买家退货的商品应当完好。经营者应当自收到退回商品之日起七日内返还买家支付的商品价款。退回商品的运费由买家承担;卖家和买家另有约定的,按照约定。
附则说明
第36条: 猪易买家的行为,发生在本规则生效或修订以前的,适用当时的规则;发生在本规则生效或修订以后的,适用本规则。
第37条:本规则中的以上,包含本数;本规则中的以下,不包含本数。
第38条:本规则中的“天”,以24小时计算。
第39条:猪易会对本规则进行不定期修订,并在猪易商城规则中执行公示程序。若修订内容对多数用户的权益构成重大影响,则另行执行征求意见程序。公示期结束后,规则修订内容即告生效。
第40条:规则中关于扣款的款项将全部用于猪易商城买家的补偿。
猪易商城平台部2020年6月更新发布(2.2版)